menu

選單

  • 首頁
  • 最新消息
  • 關於團昱
  • 產品型錄
  • 短期租賃
  • 長期租賃
  • 租賃商品出售
  • 非讀不可

聯絡我們 Contact us

title

  • 首頁首頁
  • 最新消息最新消息
  • 關於團昱關於團昱
  • 產品型錄產品型錄
  • 短期租賃短期租賃
  • 長期租賃.兩年租購長期租賃.兩年租購
  • 租賃商品出售租賃商品出售
  • 非讀不可非讀不可
  • 聯絡我們聯絡我們

最新消息News

2024企鵝HOSHIZAKI洗碗機全新上市    2024企鵝HOSHIZAKI洗碗機全新上市    全新購物網站-團昱租GO-正式上線,獨家租古機賣場,歡迎參觀選購    2024企鵝HOSHIZAKI洗碗機全新上市    HOSHIZAKI各類型冰箱!!各款式冰箱應有盡有,冰箱長期租賃優惠中,歡迎各公司行號、百貨商場、店家業者、個人團體來電洽詢 !    HOSHIZAKI各類型冰箱!!各款式冰箱應有盡有,冰箱長期租賃優惠中,歡迎各公司行號、百貨商場、店家業者、個人團體來電洽詢 !    HOSHIZAKI各類型冰箱!!各款式冰箱應有盡有,冰箱長期租賃優惠中,歡迎各公司行號、百貨商場、店家業者、個人團體來電洽詢 !   
  • 商用洗碗機-測試
  • 百貨專櫃展覽
  • 店面質感提升
  • 節慶臨時需求
  • 高效製冰好幫手
  • 開店創業
  • 省電節能
  • 一鍵洗碗省時省力
  • 選購指南
  • 冰箱知識
  • 維修專區
  • 影音教學
  • 客戶實績

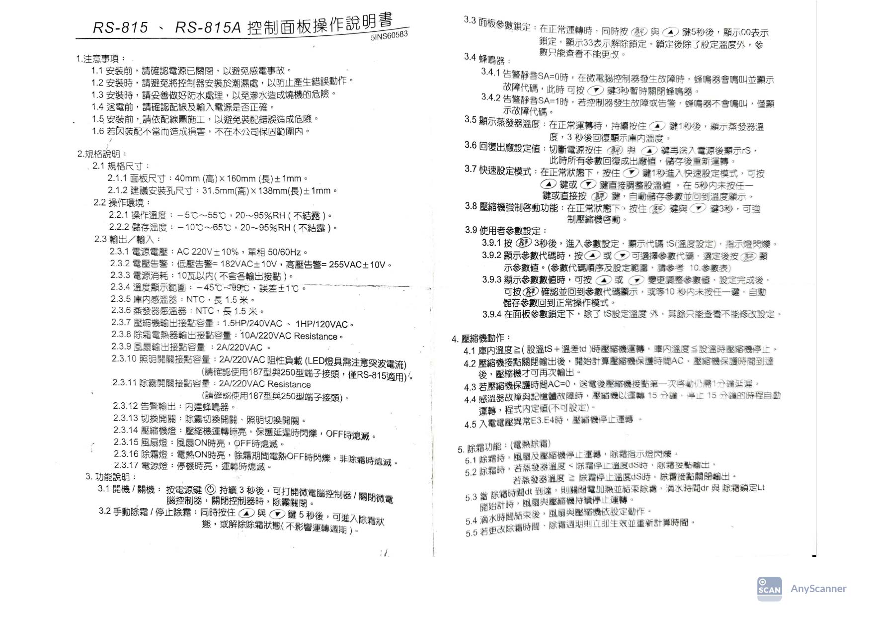
瑞興雙門冷凍、冷藏冰箱控制面板操作說明書(RS-815/RS-815A)

SUPER,CEP海島型溫度調節教學篇

金格展示櫃-使用與操作手冊

金格桌上型蛋糕櫃溫控說明書ECS-180neo

雙門冰箱及四門冷凍庫使用注意事項

瑞興蛋糕櫃溫控說明書

瑞興雙門冷凍、冷藏冰箱控制面板操作說明書(RS-815/RS-815A)

企鵝立式冰箱設定及保養說明書

瑞興三尺急速冷凍庫操作說明書(RS-66E / FS-740)

AIW風冷開放櫃冷凍、冷藏切換說明書

企鵝工作臺冰箱操作說明書

推薦閱讀


2025國際食品展 進場花絮
餐飲店家照過來,選購冰箱必讀參考手冊(上)
現代葡萄酒愛好者的必備品----紅酒櫃
客戶實績-海產零售店CEP海島冰櫃實例
2024中友夢幻甜點展花絮
商用洗碗機怎麼選?
大器空間CEP海島櫃 展示與收納的全能選擇
2024中友夢幻甜點展花絮
客戶實績-日本企鵝牌600磅製冰機

  • 產品型錄

  • 我要租賃

  • 買租古機

  • 聯絡我們
團昱
406 台中市北屯區環中路一段1702-1號  
TEL: 04-24257755  FAX:04-24257733
客服專線:02-4128586 E-mail:crest.alung@gmail.com
Copyright © 2000-2026 CREST CO., LTD. Allright
鼎宇律師事務所
加盟、商業法律諮詢專區
蘇文俊律師【鼎宇律師事務所】
網址:http://www.su-attorneys.com.tw/